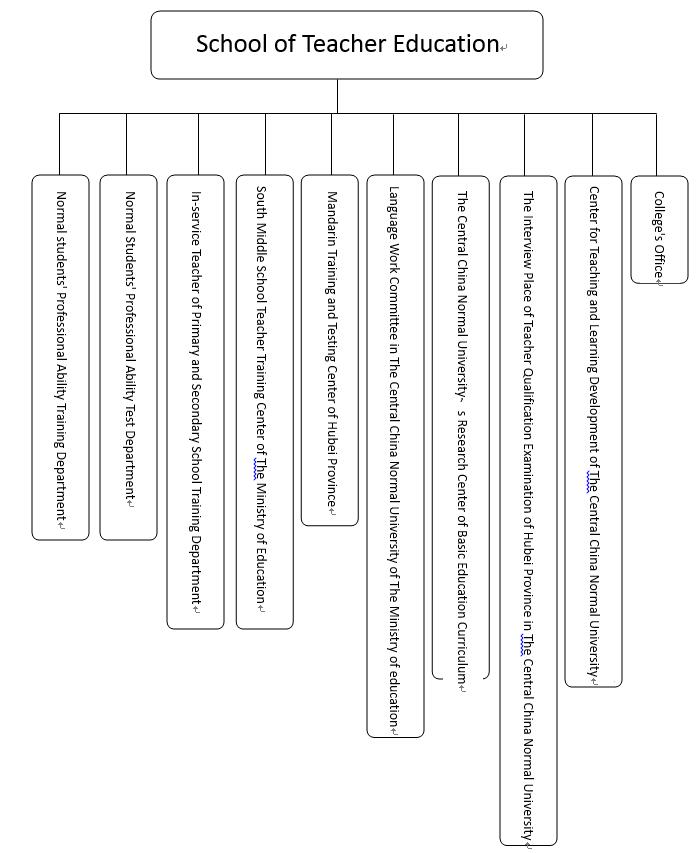
The college sets: Normal students' Professional Ability Training Department, NormalStudents' Professional Ability Test Department, In-service Teacher of Primaryand Secondary School Training Department, South Middle School Teacher Training Centerof The Ministry of Education, Mandarin Training and Testing Center of HubeiProvince, Language Work Committee in The Central China Normal University of TheMinistry of education, The Central China Normal University’s Research Center ofBasic Education Curriculum, The Interview Place of Teacher Qualification Examinationof Hubei Province in The Central China Normal University, Center for Teachingand Learning Development of The Central China Normal University, College'sOffice and other institutions.
